我院刘洋教授获批浙江省哲社领军人才培育专项课题重大项目立项
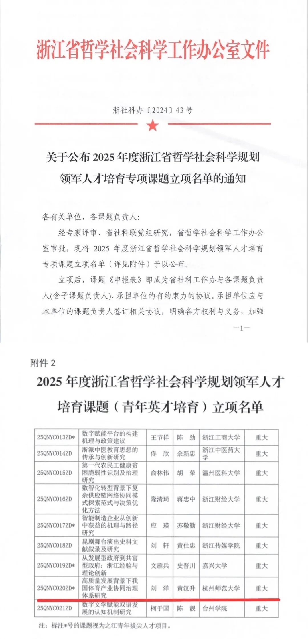
近日,2025年度浙江省哲学社会科学规划领军人才培育专项课题立项名单公布。我院刘洋教授“高质量发展背景下我国体育产业协同治理体系研究”获青年英才培育重大项目立项。
项目介绍:
研究以多元协同的体育产业治理体系为研究对象,以国家、区域、省市和地方的四个层级参与体育产业治理主体(政府、协会、企业、公众、媒体等)为调查对象,结合信息经济学理论、善治理论、现代企业管理理论、博弈论对高质量发展阶段我国体育产业协同治理体系进行研究。
旨在探索中国式现代化发展进程中,多元参与协同的体育产业治理机制、治理结构以及治理改革等理论问题,辨析参与体育产业治理多元主体的角色、定位、功能以及边际,提出通过有效治理解决影响体育产业高质量发展的市场顽疾以及体育产业发展中出现的新问题的举措。
个人简介:
个人介绍:刘洋,男,博士,教授,博士研究生导师。入选浙江省哲学社会科学领军人才、之江青年拔尖人才、浙江省“之江青年”社科学者、杭州市131人才,“杭州市首批十大产业文化创新团队”。兼任浙商总会体育产业委员会秘书长、浙江省篮球协会副秘书长、浙江省运动休闲乡镇导师、浙江省体育产业联合会特聘顾问,亚洲电子体育联合会顾问(AESF),担任《北京体育大学学报》、《成都体育学院学报》等核心期刊审稿专家。
在包括《体育科学》《中国体育科技》《北京体育大学学报》等在内的核心期刊以第一作者身份发表论文30余篇,专著获第二十二届浙江省哲学社科优秀成果奖二等奖,相关研究得到省部级领导批示多次。
主持国家社科基金项目2项,主持省部级科研项目6项(省哲社重大1项),主持多项地方政府委托体育事业规划、运动休闲乡镇规划。作为第一指导老师指导学获得中国国际大学生创新大赛(2023)主赛道金奖,浙江省大学生体育产业创业创新大赛一等奖两项。
地址:浙江省杭州市余杭塘路2318号 邮编:311121
书记邮箱:tyyjkxy@hznu.edu.cn 公安备案号:33011002011919 浙ICP备11056902号-1







